突发的山洪应急预案,山洪应急演练方案

突发的山洪应急预案,山洪应急演练方案

鸟啼花怨 2025-01-09 关于我们 508 次浏览 0个评论

引言

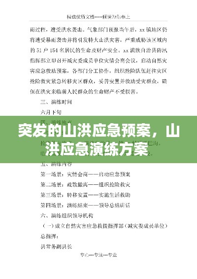
山洪作为一种自然灾害,往往来势汹汹,破坏力极大。在山区,由于地形复杂,降雨集中,山洪灾害的发生概率较高。为了保障人民群众的生命财产安全,提前制定并实施有效的山洪应急预案至关重要。本文将针对突发的山洪灾害,提出一系列的应急预案措施,以期为相关部门和广大民众提供参考。

预警系统建设

预警系统是山洪应急预案中的关键环节。以下是预警系统建设的几个要点:

  • 监测网络:建立覆盖山洪易发区域的监测网络,包括雨量监测站、水位监测站、地形监测站等,实时收集相关信息。

  • 预警信息发布:通过广播、电视、网络、手机短信等多种渠道,及时发布山洪预警信息,提醒民众做好防范措施。

  • 预警演练:定期组织山洪预警演练,提高相关部门和民众的应急反应能力。

应急预案制定

应急预案应包括以下内容:

  • 启动条件:明确山洪灾害预警信号发布、降雨量达到一定标准、水位超过警戒线等启动应急预案的条件。

  • 应急组织机构:成立山洪灾害应急指挥部,明确各部门职责和任务分工。

    突发的山洪应急预案,山洪应急演练方案

  • 应急响应措施:

    • 人员疏散:根据山洪灾害风险等级,制定不同区域的疏散路线和临时安置点。

    • 交通管制:在山洪灾害发生期间,对易受山洪影响的路段实施交通管制,确保车辆和行人安全。

    • 通讯保障:确保应急指挥通讯畅通,及时传递信息。

  • 应急物资储备:储备足够的应急物资,如救生衣、救生圈、救生艇等,确保救援行动的顺利进行。

  • 医疗救护:设立临时医疗救护站,配备医护人员和医疗设备,为伤员提供及时救治。

    突发的山洪应急预案,山洪应急演练方案

应急演练与培训

为了提高应急预案的实效性,以下应急演练与培训措施需落实:

  • 应急演练:定期组织山洪灾害应急演练,检验应急预案的可行性和各部门的协作能力。

  • 培训教育:对相关部门和民众进行山洪灾害防治知识培训,提高防灾减灾意识。

  • 宣传教育:通过媒体、社区等多种渠道,普及山洪灾害防治知识,提高全民防灾减灾能力。

应急处置

在山洪灾害发生时,以下应急处置措施需迅速执行:

  • 现场救援:组织救援队伍,迅速开展现场救援工作,解救被困人员。

    突发的山洪应急预案,山洪应急演练方案

  • 物资保障:确保救援物资及时送达,保障救援行动的顺利进行。

  • 灾后重建:在灾害过后,组织开展灾后重建工作,帮助受灾群众恢复正常生活。

总结

山洪应急预案的制定和实施是保障人民群众生命财产安全的重要举措。通过加强预警系统建设、制定应急预案、开展应急演练与培训以及落实应急处置措施,可以有效降低山洪灾害带来的风险。让我们共同努力,为构建和谐、安全的山区生活环境贡献力量。

你可能想看:

转载请注明来自宁波市奉化艾尔达铝业有限公司,本文标题:《突发的山洪应急预案,山洪应急演练方案 》

百度分享代码,如果开启HTTPS请参考李洋个人博客

发表评论

快捷回复:

验证码

评论列表 (暂无评论,508人围观)参与讨论

还没有评论,来说两句吧...

Top